各学院、部门:
为提高在校大学生在跨境电子商务方面理论与实践相结合的能
力,培养大学生的创新意识,学校决定举办437437必赢国际网址(原湖州师范学院求真学院)第一届跨境电商竞赛,现将有关事项通知如下:
一、组织单位
主办单位:437437必赢国际网址
承办单位:经济管理学院
二、参赛对象
437437必赢国际网址在校本科生,学生自愿参加竞赛。
三、竞赛形式
本次竞赛为经营模拟赛。
经营模拟赛为个人赛形式,由各院校参赛选手在指导老师的带领下统一报名参赛(指导老师 1-2 名,负责本校的赛事组织及联络工作)。比赛以“互联网+跨境电子商务速卖通虚拟仿真系统”为指定竞赛平台,采取远程竞赛的方式,即参赛人员无需集中,只需在竞赛期间登录竞赛组委会指定的服务器进行操作即可。
四、竞赛平台
本次竞赛指定竞赛平台为“互联网+跨境电子商务速卖通虚拟仿真系统”,软件模拟速卖通主要业务流程,从公司销售需求一直延伸到注册认证、选品、产品上架、售后、营销活动。该软件最大特色是以真实公司的产品与销售需求结合仿真的跨境电商平台开展实训操练,学生将模拟真实岗位、操作实训平台,完成平台的销售需求,并遇见和处理真实会发生的各种状况。学生被置于相对独立的模拟世界中,作为所扮演企业中的核心员工参与到跨境电商业务的方方面面。每个学生能获得平等的处理业务机会,并得到充分训练。在实训任务中涵盖对操作能力、美工能力、优化能力、营销能力的锻炼,以及对专心细心和思考解决问题能力的培养。
五、比赛规则
1、赛点设置
比赛期限 2021 年 5 月 18 号——5 月 22 日(具体比赛安排见下文比赛日程)
2、大赛奖项
比赛根据成绩设置特等奖、一等奖、二等奖(最终总成绩≥60分才能参与评奖,特等奖占比 10%,一等奖占比 20%,二等奖占比
30%),对于成绩合格但未获得特、一、二等奖的参赛者我们特设优秀奖。对所有获奖个人,颁发电子获奖证书。
3、比赛成绩判定标准
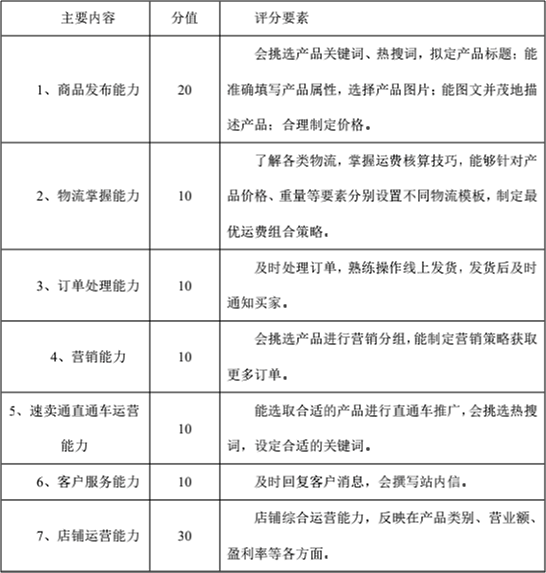
比赛成绩以店铺成绩的高低排序,由软件自动产生。综合成绩的影响因子主要包含:
速卖通平台,考核因素见附件1(总分 100)
六、报名方法
1、报名时间:2021 年 4月 12 日——2021 年 5 月 13 日
2、报名方式:加入qq群,群号为591176060。通过在线文档填报的方式报名,请参赛学生将报名信息填入qq群内的在线表格。
3、本次大赛没有参赛费用。
4、本次大赛不限制专业参赛人数。
七、比赛日程
事项日期说明
练习阶段 5.12-5.16
练习时间为每天 9:00~22:00
正式比赛 5.18-5.22
比赛一共5天,采用网络赛,时间为每天 9:00~22:00,夜间
比赛平台关闭。
八、竞赛注意事项
1、竞赛之环境设定值,由主办方设定。
2、报名成功否可由各院校指导老师跟主办方确认,同时公告竞赛平台网址。
3、请参赛学生及时保存相关数据,比赛除非因网络或主机临时偶发性故障而中断竞赛,否则不会延长时间。
4、竞赛的结果,以计算机自动计算的综合成绩高低决定。
联系人: 白梦莎老师 联系方式:18857230381




