一、学校简介
437437必赢国际网址是一所独立设置的本科层次公办普通高等学校。学校前身湖州师范学院求真学院,是1999年8月经浙江省人民政府批准建立的一所全日制普通本科独立学院,2021年1月,教育部印发《关于同意湖州师范学院求真学院转设为437437必赢国际网址的函》(教发函〔2021〕15号),同意湖州师范学院求真学院转设为公办普通本科高校,转设后校名为437437必赢国际网址。
学校位于文化底蕴深厚,素有“丝绸之府、鱼米之乡、文化之邦”之称的国家历史文化名城——浙江省湖州市,是“绿水青山就是金山银山”理念诞生地、美丽乡村建设发源地、“生态+”绿色发展先行地和全国首个地级市生态文明先行示范区。湖州是连接长三角南北两翼和东中部地区的节点城市,东距上海130公里、南离杭州75公里、北到南京220公里,与苏州、无锡隔太湖相望,交通便捷,宁杭、沪苏湖、商合杭等高铁在此交汇,是上海大都市圈(1+7)重要城市和G60科创走廊9座城市之一,正在全面融入长三角一体化国家战略,高质量建设现代化生态型滨湖大城市。
学校立足湖州,面向浙江,辐射长三角。根据“高水平”“小而精”“应用型”的办学定位,以本科教育为主,适时发展研究生教育。围绕生态科技、智能制造、新能源、数字经济四大重点领域加强理工科建设,同时强化经济学、管理学、艺术学等学科和专业建设,形成理工科为主的“理工+人文社科”学科专业体系。按照“高端化、团队化、国际化”的队伍建设标准,打造高层次人才集聚新高地、行业精英集聚新高地、国际化人才集聚新高地。学校现占地500余亩,规划新校区占地1000亩。现有在校生7800余人,到2035年,在校生规模达到10000人,初步形成以重点学科为主要支撑的人才培养和科学研究体系,人才培养质量、科学研究水平大幅跃升,核心竞争力、社会影响力进一步增强,支撑区域经济社会发展的能力显著提升。
学校致力于建设应用型高等学校,主要培养区域经济社会发展所需要的高素质应用型、技术技能型人才。着力构建以岗位胜任力为核心的“135”实践创新能力培养体系,围绕拓展大学生国际视野、促进其国际交流学习能力、培养国际化人才,精心策划实施“远航”计划,积极开展形式多样、内容丰富的国际交流项目近50个,项目涵盖英国牛津大学、剑桥大学、日本早稻田大学、新加坡南洋理工大学等知名大学。经过办学二十余年的健康快速发展,办学质量稳定优良,2017、2018连续两年在浙江省高校分类考核中列独立学院第三,近三年毕业生就业率均在96%以上,位于全省同类院校前列。
学校坚持立德树人根本任务,根据区域产业转型升级的人才需求,致力于培养高素质应用型人才,重点培养生态科技、智能制造、新能源、数字经济等领域的优秀人才,为区域经济社会发展提供人才支撑与智力支持。
学校现因工作需要,公开向社会诚聘优秀人才。
二、岗位需求
(一)顶尖领军人才需求计划
面向全球,引进顶尖/领军人才。
涉及学科:工商管理、应用经济学、马克思主义理论、设计学、计算机科学与技术、电子科学与技术、信息与通信工程、控制科学与工程、机械工程、材料科学与工程、生物学或生态学、药学等学科。引进待遇“一人一议”。
顶尖人才包括:诺贝尔奖、菲尔兹奖、图灵奖等国际大奖获得者、海内外院士及相当于上述层次的人才。
领军人才包括:小型国家院士、国家级领军人才、国家“万人计划”人才、国家杰青及相当于上述层次的人才。
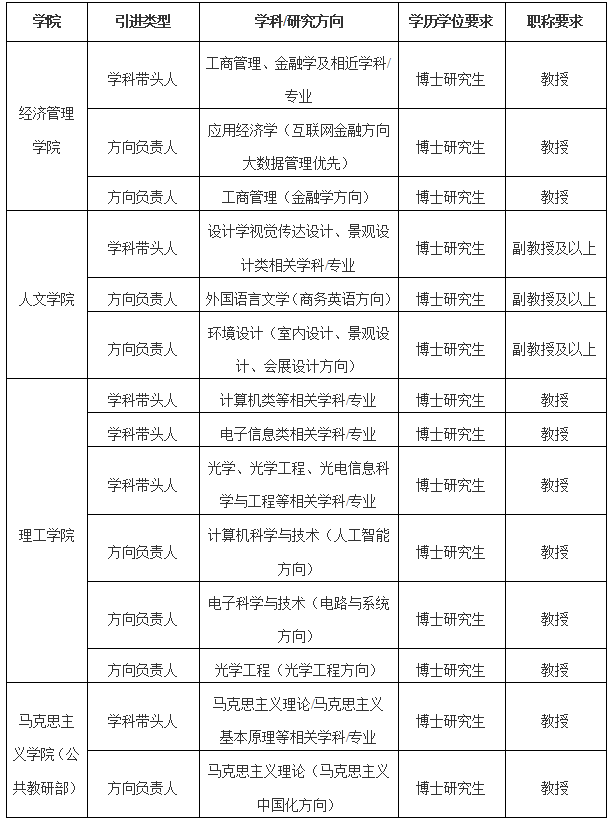
(二)学科带头人、方向负责人需求计划
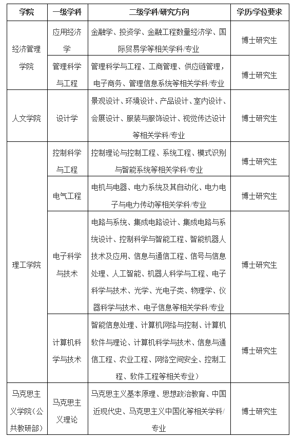
(三)教学、科研人员需求计划

三、引进条件
第一类:顶尖/领军人才(A类)
诺贝尔奖、菲尔兹奖、图灵奖等国际大奖获得者、海内外院士、国家海外人才计划、国家“万人计划”人才、国家杰青及相当于上述层次等人才。
第二类:学科带头人(B类)
B1类:国家“特支计划”青年拔尖人才、国家自然科学基金优秀青年科学基金获得者、中科院“百人计划”入选者、百千万人才工程国家级人选、浙江省特聘专家、浙江省“万人计划”杰出人才、浙江省“钱江学者”特聘教授、浙江省151第一层次人才工程入选者以及海内外具有与此相当学术地位和成就的专家学者。
B2类:
1.年龄一般在50周岁以下,在教学科研第一线工作,能够胜任本学科核心课程和前沿课程的讲授任务。
2.具有正高级专业技术职务,且一般应具有博士学位或为硕士生导师,一般应具有国家“双一流”建设高校或重点研究机构学习或工作经历,在相关学科具有较高声誉以及海内外具有与此相当学术地位和成就的专家学者。
3.近五年内,人文社科类主持国家级项目1项以上或排名第二参与国家级重点项目1项(外语、艺术等部分专业的人才可主持省部级项目2项以上);自然科学类主持国家级项目1项以上(不包括主任基金、专项基金、青年基金和执行期1年的面上小额资助)。
4.近五年内,人文社科类以第一作者发表一级学术期刊论文和一级出版社专著等4篇(部),其中权威级学术期刊论文不少于1篇(外语、艺术类等部分专业人才可为3篇/部,其中一级学术期刊论文不少于1篇);或权威级学术期刊论文2篇;或第一完成人获得省部级科研成果二等奖以上1项及相当于以上层次的人才;自然科学类以第一作者发表一级学术期刊论文等高水平代表作6篇,其中SCI一区期刊和TOP期刊学术论文不少于1篇或SCI二区不少于2篇;或SCI一区期刊和TOP期刊学术论文不少于2篇;或第一完成人获得省部级科研成果二等奖以上1项及相当于以上层次的人才;人文社科类和自然科学类也可分别提供近五年内的4和6篇(部)高水平的第一作者代表作,经校外专家鉴定后认为达到学科带头人(B2类)水平者。
5.如应聘者为海外学者,具备以下条件之一,可申请学科带头人(B2)类别。(1)有海外优秀高校相当于助理教授及以上职位。(2)拥有海外知名高校的博士学位,近五年内,人文社科类发表SCI/EI/SSCI/A&HCI收录和一级期刊的学术论文等高水平代表作4篇(其中SSCI/A&HCI收录不少于3篇);自然科学类发表SCI二区以上期刊论文不少于6篇(其中SCI一区期刊和TOP期刊学术论文不少于3篇)。
第三类:学科方向负责人(C类)
1.年龄一般在45周岁以下,在教学科研第一线工作,能够胜任本学科核心课程和前沿课程的讲授任务。
2.具有正高级专业技术职务,且一般应具有博士学位。国外一流大学、国家“双一流”建设高校、国内外著名科研机构培养的博士研究生优先。
3.近五年内,人文社科类主持国家级项目1项或省部级重大、重点项目1项或省部级项目2项,自然科学类主持国家级项目1项(不包括主任基金、专项基金、青年基金、执行期1年的面上小额资助)或主持省部级重大、重点项目1项;主持省部级项目1项且获得省部级科研成果奖三等奖以上1项(第一完成人)。
4.近五年内,人文社科类以第一作者发表一级学术期刊论文和一级出版社专著等高水平代表作3篇(部),其中权威级学术期刊不少于1篇(外语、艺术类等部分专业人才一级期刊不少于1篇);或权威级学术期刊2篇;自然科学类以第一作者发表一级学术期刊论文等高水平代表作4篇,其中SCI一区期刊和TOP期刊学术论文不少于1篇或SCI二区不少于2篇;或SCI一区和TOP期刊学术论文不少于2篇;人文社科类和自然科学类也可分别提供近五年内的3和4篇(部)高水平的第一作者代表作,经校外专家鉴定后认为达到学科方向负责人(C类)水平者。
5.如应聘者为海外学者,同时具备以下条件,可申请学科方向负责人(C类):(1)一般应在海外高校、科研机构获得博士学位并有2年以上连续海外科研工作经历;在国内取得博士学位的,应在海外从事科研工作连续3年以上;(2)近五年内,人文社科类发表SCI/EI/SSCI/A&HCI收录和一级期刊的学术论文等高水平代表作4篇(其中SSCI/A&HCI收录不少于2篇);自然科学类发表SCI二区以上期刊论文不少于4篇(其中SCI一区和TOP期刊学术论文不少于2篇)。
第四类:学术骨干(D类)
1.年龄一般在40周岁以下,在教学科研第一线工作,能够胜任本学科核心课程和前沿课程的讲授任务。
2.具有副高级以上专业技术职务,且一般应具有博士学位。国外一流大学、国家“双一流”建设高校、国内外著名科研机构培养的博士研究生优先。
3.近五年内,主持省部级以上项目2项以上;或主持省部级项目1项且获得省部级科研成果三等奖以上1项(排名前二)。
4.近五年内,人文社科类以第一作者发表一级学术期刊论文和一级出版社专著等高水平代表作2篇(部),其中外语、艺术等部分专业的人才可为1篇(部);或权威级学术期刊论文1篇;或CSSCI来源期刊、CSCD核心库来源期刊5篇;自然科学以第一作者发表SCI或一级学术期刊学术论文等高水平代表作3篇,其中SCI一区和TOP期刊论文不少于1篇或SCI二区期刊论文不少于2篇。人文社科类和自然科学类也可分别提供近五年内的2和3篇(部)高水平的第一作者代表作,经校外专家鉴定后认为达到学科方向负责人(D类)水平者。
5.如应聘者为海外学者,同时具备以下条件,可申请学术骨干(D类):(1)一般应在海外高校、科研机构获得博士学位并有2年以上连续海外科研工作经历;在国内取得博士学位的,应在海外从事科研工作连续3年以上;(2)近五年内,人文社科类发表SCI/EI/SSCI/A&HCI和一级期刊的学术论文等高水平代表作3篇(其中SSCI/A&HCI收录不少于1篇);自然科学类发表SCI二区期刊论文不少于4篇(SCI一区或TOP期刊学术论文不少于1篇)。
第五类优秀博士(E类)
E1类海内外优秀博士
1.年龄一般在35周岁以下,能够胜任本学科核心课程的讲授任务。
2.具有博士学位,国外一流大学、国家“双一流”建设高校、国内外著名科研机构培养的博士研究生优先。
3.近3年内,人文社科类发表CSSCI来源期刊、CSCD核心库来源期刊等高水平代表作2篇,或一级期刊1篇或一级出版社学术专著1部;自然科学类发表SCI等一级期刊学术论文2篇或SCI一区1篇或TOP期刊1篇。人文社科类和自然科学类也可提供近五年内的1-2篇(部)高水平的第一作者代表作,经校外专家鉴定后认为达到海内外优秀博士(E1类)水平者。
E2类特殊学科的优秀博士
1.年龄一般在35周岁以下,能够胜任本学科核心课程的讲授任务。
2.具有特殊学科、专业(艺术学、体育学、计算机科学与技术、机械工程、控制科学与工程、电气工程、会计学、思政课等符合学科和专业发展规划、师资缺口大、国内相应博士点少或因就业需求市场旺盛造成引进难度大的学科、专业)的博士学位,国外一流大学、国家“双一流”建设高校、国内外著名科研机构培养的博士研究生优先。
E3类博士研究生
年龄一般在35周岁以下,能够胜任本学科核心课程的讲授任务,有稳定的研究方向,主持或作为主要参与者参与过省部级及以上课题,发表过本学科高质量的科研论文,具备做教师的基本素质和科学研究的发展能力。
有特殊业绩,经学校认可,A-E类人才均可不受上述条件限制,首聘期内目标任务根据实际另行约定。特殊学科人才的引进条件可适当降低。
四、引进待遇:面谈
五、联系方式
联系地址:浙江省湖州市学士路1号437437必赢国际网址组织人事部
联系电话:0572-2322556(张老师)
投递简历邮箱:qzrsb@zjhu.edu.cn(姓名+学历/学位+学院+岗位)



