根据《湖州市市属事业单位招聘工作人员暂行办法》(湖委办〔2004〕9号)和《关于进一步加强事业单位公开招聘工作的指导意见》(浙人社发〔2012〕194号)等有关精神,经核准,湖州师范学院求真学院决定面向社会公开招聘辅导员15人。湖州师范学院求真学院拟转设为公办本科高校,本次招聘人员的人事关系及聘用关系在求真学院转设后自动转入转设后的学校。具体事项公告如下:

求真学院学工部队伍
一、招聘原则
招聘工作坚持公开、平等、竞争、择优原则。按照德才兼备的用人标准,采取公开报名、统一考试和择优聘用的办法进行,通过报名、资格初审、网上缴费、笔试、资格复审、面试、体检、考察和公示等程序面向社会公开招聘。
二、招聘岗位及条件
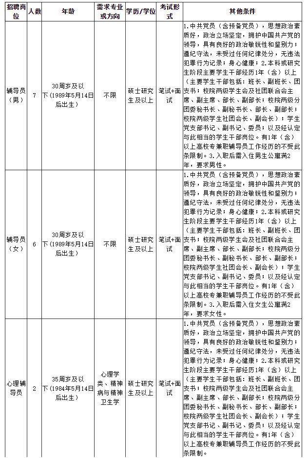
(一)需求计划

(二)资格条件
应聘人员应符合下列条件:
1.遵纪守法,品行端正,愿意履行事业单位人员的义务;
2.具备岗位所需的学历学位、专业、技能条件;
3.具备适应岗位要求的身体条件;
4.与岗位之间不存在按《浙江省事业单位公开招聘人员暂行办法》应当规避的情形;
5.能在岗位用人时限内及时入职;
6.具备岗位所需要的其他条件。
在公务员招考、事业单位招聘中被认定实施了考试作弊、弄虚作假行为且仍在不得报考期限内的人员,以及具有法律规定不得录用为事业单位工作人员的其他情形的人员,不得应聘。
应聘人员应在2020年7月31日前取得报考岗位要求的全日制普通高校学历学位证书(含教育部留学服务中心出具的国外学历学位认证书);硕士研究生报考者,其本科学历应在全日制普通高校毕业并取得学士学位;对专业条件的要求,将结合高校专业设置目录和本单位、岗位用人实际予以综合认定。
(三)岗位待遇
招聘岗位性质为事业编制内用人,实行聘用制管理。受聘人员享受国家规定的事业单位工作人员相关工资福利待遇。
三、招聘程序与办法
(一)报名
一律采取网络报名的方式,报名时间自公告之日起至2020年5月20日16时止。逾期视作报名无效。
报名材料:报名人员须将《湖州师范学院求真学院公开招聘辅导员报名表》(附件1)、有效期内身份证(正反面)、全部学习阶段的学历学位证书(应届毕业生凭学校核发的就业协议书,留学回国人员提供教育部留学服务中心出具的国外学历学位认证书及《留学回国人员证明》)、本人近期1寸免冠电子证件照以及其他报考岗位所需的印证材料(如党员/预备党员证明、主要学生干部经历证明、1年(含)以上高校专兼职辅导员工作经历证明及其他与岗位条件相关的资格证书等),以电子扫描件的形式发送至邮箱qzxygkzp@zjhu.edu.cn,邮件主题:姓名+报考**岗位。
本次招考与湖州师范学院公开招聘辅导员、实验教辅人员同时进行,每位考生限报一个岗位,多报岗位的,视为无效报名。应聘材料不全的视为无效报名。
报名人数与招聘计划数比例不足3:1的,将核减或取消该岗位的招聘。
(二)资格初审
学校根据应聘材料的内容进行资格初审,于5月25日在湖州师范学院求真学院网站公布符合招聘条件的人员名单。未通过资格初审的人员,可在5月25日17:30前来电查询原因。
(三)网上缴费
通过资格初审的应聘人员在规定时间内通过微信办理网上缴费,根据浙价费〔2018〕21号文件规定缴纳考试费50元。逾期未缴费的,视为放弃报名资格。缴费时间:2020年5月26日8时-5月28日16时。
(四)笔试
本次笔试将与湖州师范学院公开招聘辅导员、实验教辅人员笔试同时进行,时间待定。笔试满分100分,在总成绩中占40%。笔试采用闭卷方式。笔试内容主要为综合应用能力。笔试结束后,将在学校网站公布成绩,并按照招聘人数1:3的比例,从高分到低分确定拟入围面试人员名单(同分者一并入围)。若出现不足规定比例的,按实际人数确定。
(五)资格复审
面试之前,学校组织拟入围面试人员进行现场资格复审(具体时间、地点另行通知)。
参加资格复审的人员须提供以下材料的原件和复印件:(1)《湖州师范学院求真学院公开招聘辅导员报名表》(附件1);(2)有效期内身份证;(3)全部学习阶段的学历学位证书(应届毕业生凭学校核发的就业协议书,留学回国人员提供教育部留学服务中心出具的国外学历学位认证书及《留学回国人员证明》);(4)其他报考岗位所需的印证材料(如党员/预备党员证明、主要学生干部经历证明、1年(含)以上高校专兼职辅导员工作经历证明及其他与岗位条件相关的资格证书等);(5)本人近期1寸免冠证件照1张;资格复审中,证件(证书、证明)不全或所提供的证件(证书、证明)与招考条件不相符的,不得参加面试;不符合报名条件、弄虚作假或违反招聘规定的,不得参加面试。本人未参加资格复审的,视作放弃面试。因取得面试资格的人员未按规定时间、地点参加资格复审或资格复审不合格而空缺的岗位不再安排递补。
通过资格复审的人员须统一进行心理测试。心理测试结果认为不适宜从事学校工作的,取消面试资格。
(六)面试
面试具体时间、地点另行通知。
面试采用综合型面试方式,面试总分100分,在总成绩中占60%。考查内容主要为职业能力测试。
辅导员面试分为两个环节:第一环节是谈心谈话情景再现(谈心谈话情景主要考察面试者对学生工作相关知识的运用能力以及沟通技巧,根据题目要求,以情景再现的方式开展谈心谈话);第二环节是现场回答问题。
面试合格分数线为60分,面试不合格者,不能列入体检考察对象。
考试完毕,各岗位根据确定的办法计算总成绩,并根据总成绩排名按招聘人数1:1的比例确定体检对象。若总成绩相同,以面试成绩高的为先。
(七)体检、考察
体检项目、标准参照《关于进一步做好公务员考试录用体检工作的通知》(人社部发〔2012〕65号)、《关于修订〈公务员录用体检通用标准(试行)〉及〈公务员录用体检操作手册(试行)〉有关内容的通知》(人社部发〔2016〕140号)等相关政策执行。
考察标准和程序参照国家公务员局《关于做好公务员录用考察工作的通知》(国公局发〔2013〕2号)有关规定执行。
对体检不合格或考察结论为不宜聘用的人员,学校取消其聘用资格。
放弃体检、体检不合格、考察结论为不宜聘用、在办理聘用手续前放弃聘用资格或因应聘材料弄虚作假者取消聘用资格的,经学校校长办公会议研究同意后,在相应岗位面试合格人员中按总成绩从高分到低分依次递补。
(八)公示、聘用
根据考生总成绩、体检结果、考察结果等,确定拟聘用人员名单,并在湖州师范学院求真学院网站、湖州市人力资源和社会保障局门户网、湖州人才网进行公示,公示时间为7天。公示期满,对拟聘用人员没有异议或反映有问题经查实不影响聘用的,学校按规定程序办理聘用手续。
公示结束后拟聘用人员需要来学校参加30天的实习(可累计),实习成绩将计入试用期考核。公示结束后无故不来校办理聘用手续的视作自动放弃。学校在办理人事关系转移手续时仍将审核档案资料,若发现应聘人员档案资料有不符合报考条件的,将取消聘用资格。
四、纪律与监督
(一)本次招聘信息发布平台
1.湖州师范学院求真学院网站(http://qzxy.zjhu.edu.cn/);
2.湖州市人力资源和社会保障局门户网(http://hrss.huzhou.gov.cn/机关事业单位公开招录(聘)栏);
3.湖州人才网(http://www.hzhr.com/公务员事业单位招聘栏)
招聘过程相关信息仅在湖州师范学院求真学院网站公布,请应聘者自行留意。
(二)应聘人员对招聘公告本身或在学校网站公布的相关信息有异议的,可在公布之日起3日内向湖州师范学院求真学院反映,以便及时研究处理。联系电话:0572-2321293。监督电话:0572-2321139。
(三)考试违纪违规行为的认定和处理,按照《浙江省人事考试应试人员违纪违规行为处理规定》等相关规定执行。
五、咨询
招考咨询电话:陈老师(0572-2321293)、张老师(0572-2321231);
缴费如遇问题可咨询:徐老师(0572-2321567)
湖州师范学院求真学院
2020年5月14日
附件:




