湖州师范学院求真学院是1999年8月经浙江省人民政府批准建立的一所全日制普通本科独立学院。学院设有3个分院,1个公共教研部,占地644余亩,校舍总面积22万平方米,校园环境优美,景色宜人。现有全日制在校学生7600余人。学院坚持“求真特色、同类一流”的应用技术型办学目标与定位,秉持“求真知、干真事、做真人”人才培养理念,办学质量稳定优良,社会认可度不断提高,近三年毕业生就业率均在96%以上,位于全省同类院校前列。2017、2018连续两年在浙江省高校分类考核中排名第三。
学院现有省级重点学科2个,省级重点专业1个;省级精品课程1门,院级精品课程56门、重点建设课程8门、双语教学课程15门、教学模式改革课程12门;院级教学名师7名、教坛新秀12名;省级重点规划教材5部;承担国家级科研项目10项、省部级项目89项、市厅级项目161项、横向项目87项;获得省部级奖6项、市厅级奖82项,获得国家授权专利20项;发表科研论文1049篇,出版专著(含教材)24部。
学院位于文化底蕴深厚,素有“丝绸之府、鱼米之乡、文化之邦”之称的国家历史文化名城——浙江省湖州市,是“两山”理念诞生地、美丽乡村建设发源地、“生态+”绿色发展先行地和全国首个地级市生态文明先行示范区。湖州是长三角南北两翼和东中部地区的节点城市,东距上海130公里、南离杭州70公里、北到南京220公里,与苏州、无锡隔太湖相望,交通便捷,宁杭、商合杭等高铁在此交汇,是上海大都市圈(1+7)重要城市和G60科创走廊中心城市,正在全面融入长三角一体化国家战略,高质量建设现代化生态型滨湖大城市。
为做好求真学院转设工作,根据普通本科学校设置要求,现面向社会公开招聘学术骨干、博士研究生、副高以上专技人才和优秀硕士共105-190名,详见附件。
对符合原《湖州师范学院2020年诚聘高层次人才(教师)公告<湖州师范学院求真学院2020年教学、科研人员需求计划>》中已有的专业及研究方向者,按照校内引进程序,可继续公开招聘引进。
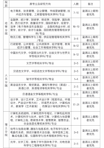
附件:湖州师范学院求真学院2020年教学、科研人员需求计划
联系地址:浙江省湖州市二环东路759号 湖州师范学院求真学院人事部
联系电话:
0572-2321557(王老师)
0572-2321039(莫老师)
此次招聘已结束!
湖州师范学院求真学院人事部
2020年5月8日
附件:湖州师范学院求真学院2020年教学、科研人员需求计划
注:如有特殊业绩,经学校认可,人才可不受学历学位、职称、学科等条件限制。





